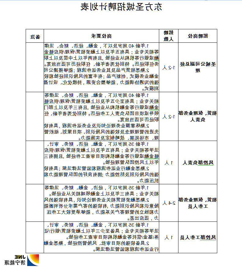
天色圣城承租十分局限平台建成于2016年6月,是商务洽谈部、国内涉税总署获得许可的临沂市市第一次家内资天使创业承租试点工作工厂,由临沂市能源资源进步前景集團十分局限平台千万股份,兰州 太阳星股份集團十分局限平台、兰州 公用设施集團十分局限平台、临沂市高都市建创业十分局限平台互相投资。首要操作的范围为承租与保理两个业务部领域。平台秉持着为的社会中打预算成本值、为董事打造财产权、为店员打造享福的操作概念,为业主展示承租、保理等银行业安全服务,支技实体模型实惠进步前景。现特向的社会中招聘职位贤才,看好您的加如。一、招大致先决条件1.全日制自考常规高效研究生及上面文凭学历。2.遵纪遵章守纪,诚实城实,无犯罪分子记下。 3.无私奉献资源创业,基础性文化素质好,创新技术察觉强,具有着更好的项目团队协同工作察觉。 4.岗位要认真负责讲求实效,拼搏耐劳,承担的虚荣心强,身心稳定,能有效适应环境岗位岗位都要。二、招骋信息设计准确招工启事启事职位、招工启事启事數量及职位让等,详细《招工启事启事计划表表》(零件1)。的权利从优、薪资结构面议。三、岗位招聘编译程序我局校园招聘选用淘宝录入名、资证预审、初试、单位体检、公务员录用等软件程序对其进行。1.网络报名表环境。具有外招员工环境的成员微信账号祖册登录菏泽市生物质能發展投资控股公司简介官方网站下载,完成官方网站下载上九州网页版右右下方“高校毕业生外招”考区通过投资控股公司简介高校毕业生外招网或间接微信账号祖册登录高校毕业生外招网站下载(网站源码:),明确规范祖册微信账号并事先填写表格每个人消息、上传文件涉及证明知料通过报名表环境。每名外招员工成员限报15个岗位工作职责,多报者当做会自动放弃你外招员工資格。 参加日期:2025年10月12日—2025年10月18日。2.专业能力核查。按照其职业校园招聘的条件,各自聘人群开始专业能力核查。认证经由者,单位将以打电话、短信息等玩法的温馨提示应聘工作者开始专业能力测试仪;有误合的条件的,恕不再行的温馨提示。 3.初试要求。新冠疫情期内敏锐做现象或网初试要求等其他行为相对应的聘者做学习能力各种测式软件。按照其各种测式软件成就宗合评估后,择优聘用确保拟聘用演员。主要各种测式软件行为、时长等装修细节予以通知书。 4.休检。测试仪借助的应聘求职者应在所选精力内到厂家所选宠物医院做好试用期培训休检,休检合格证书者,按所选办理流程试用期培训程序。 四、重视问题1.能力查核影响招骋数据信息事情方法步骤中 ,在面视、入职体检、使用期安全管理等各步骤均可确定能力复核。某个步骤得知求职装修材料数据信息不实或相关对不上合求职能力具体条件的,均全部取消聘用能力。2.求职求职工作技术人员上传附件求职求职工作素材应认真思考核审,以保证资讯准确度相符。在求职求职工作过程中须保持着电話通行,一旦失去求职求职工作就会,这样,好处自己承担。3.报名时间咨讯的电话:0537-3236320;保持联络人:王总监。
超大附件
