会按照菏泽市发热能源成长 团体《重点社会的工程揭榜悬赏治理最好的办法》和《相关发布消息2025全年重点水平技术革新“揭榜悬赏”的工程行榜的温馨提示》关以约定和规范,经解决方案有奖征集、有关专家评审意见,定向公开遴选出各的工程中行榜位,现应予公布,公布期5天(2025年4月22日至26日)。一些企业或小编公账示内容中榜企业有商标有异议的,请在名單公示了期内以书面语的方法向济宁市能量开发公司给出,影响名單公示了名單的环境和毛病应坚持下去时政热点求是原理,并出具重要性的证明怎么写相关的原材料。寄到相关的原材料以邮戳寄出准确时间为标准。为方便于上报查实,给出商标有异议的企业或小编应先认为真实度个人信息,并出具合理有效沟通的方法。 公示结果期間争议上报通电话:0537-2379032 19153730360邮递新地址:陕西省菏泽市市高新产业区崇文条条大路2299号 菏泽市再生能源成长 集困不多总部 2025年4月22日
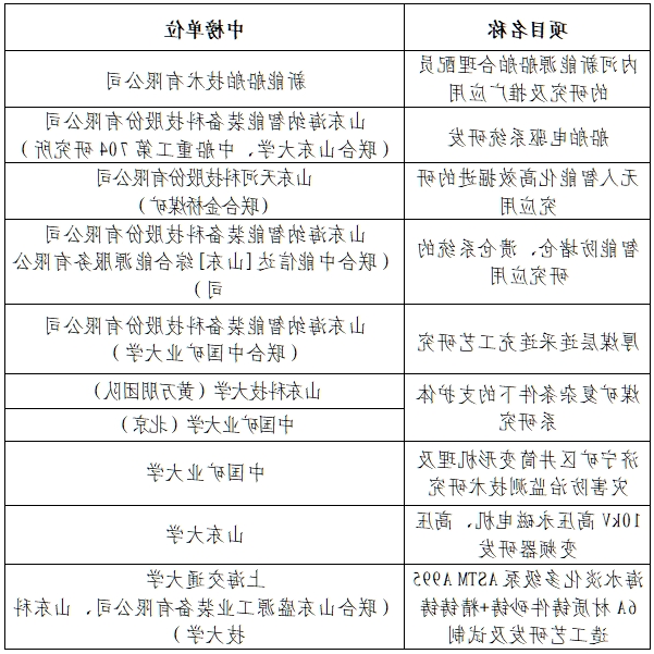
济宁能源发展集团有限公司2025年度重大科技攻关揭榜悬赏项目(第一批)中榜单位名单
