九州网页版
网站九州网页版
关于集团
企业概况
企业宣传片
发展历程
资质荣誉
联系方式
九州网页版
集团要闻
企业动态
媒体焦点
通知公告
专题专栏
产业板块
煤电产业
港航物流
高端制造
现代服务
党建纪检
党建品牌
纪检监察
工会群团
工会
共青团
社会责任
国企担当
社会公益
关于集团
九州网页版:
企业概况
九州网页版:
企业宣传片
九州网页版:
发展历程
九州网页版:
资质荣誉
九州网页版:
联系方式
九州网页版
九州网页版:
集团要闻
九州网页版:
企业动态
九州网页版:
媒体焦点
通知公告
九州网页版:
专题专栏
产业板块
九州网页版:
煤电产业
九州网页版:
港航物流
九州网页版:
高端制造
九州网页版:
现代服务
党建纪检
九州网页版:
党建品牌
纪检监察
工会群团
九州网页版:
工会
共青团
社会责任
九州网页版:
国企担当
九州网页版:
社会公益
站内搜索
相关信息公开化
融汇四海 能济天下
九州网页版:
>
网站九州网页版
>
文章中间
通知公告
信息公开
>
信息公开
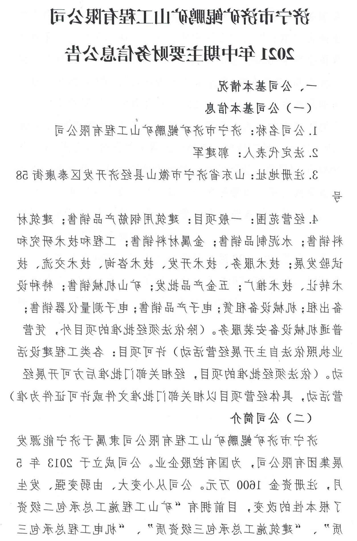
济宁市济矿鲲鹏矿山工程有限公司2021年中期主要财务信息公告
2020-08-09 损失排版:方法员
上一篇:
九州网页版:济宁市能量不断发展集团官网厂家公司 2022年度公开性招聘职位优才方案拟聘用工人开诚公布
下一篇:
九州网页版:济宁市矿业新司控股集团有限制的新司营销推广分新司 2021 年内期首要资金的信息公示公告
咨询留言
审批本司有关的的管理咨询、建意、建意、投诉信等注意事项,请提交真的自己的资讯,烦请于互动交流交流。