九州网页版
网站九州网页版
关于集团
企业概况
企业宣传片
发展历程
资质荣誉
联系方式
九州网页版
集团要闻
企业动态
媒体焦点
通知公告
专题专栏
产业板块
煤电产业
港航物流
高端制造
现代服务
党建纪检
党建品牌
纪检监察
工会群团
工会
共青团
社会责任
国企担当
社会公益
关于集团
九州网页版:
企业概况
九州网页版:
企业宣传片
九州网页版:
发展历程
九州网页版:
资质荣誉
九州网页版:
联系方式
九州网页版
集团要闻
九州网页版:
企业动态
九州网页版:
媒体焦点
九州网页版:
通知公告
九州网页版:
专题专栏
产业板块
煤电产业
九州网页版:
港航物流
九州网页版:
高端制造
九州网页版:
现代服务
党建纪检
九州网页版:
党建品牌
九州网页版:
纪检监察
工会群团
九州网页版:
工会
共青团
社会责任
九州网页版:
国企担当
九州网页版:
社会公益
站内搜索
资讯公示
融汇四海 能济天下
九州网页版:
>
网站九州网页版
>
新闻图片中心点
通知公告
信息公开
>
信息公开
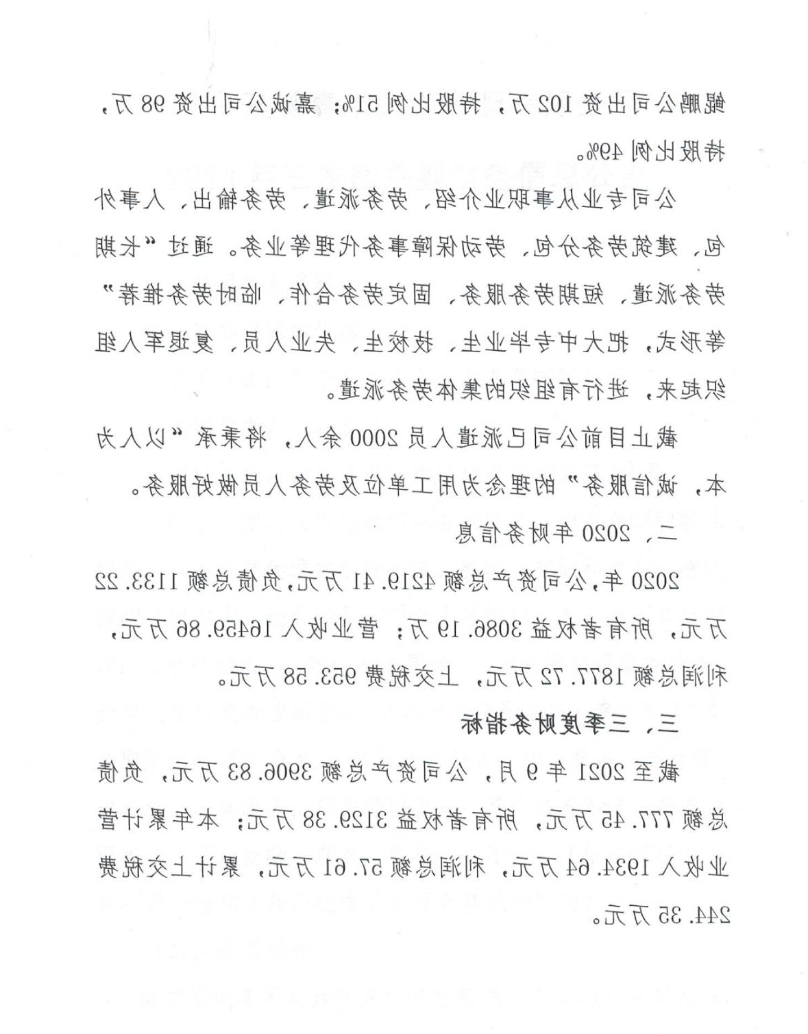
济宁圣城嘉禾人力资源有限公司 2021年三季度主要财务信息公告
2020-10-28 损失编:监管员
上一篇:
九州网页版:临沂市港航梁山港现有平台物贸分平台202一年度再者月度具体财税新信息公告格式
下一篇:
泰安市市济矿鲲鹏采石场建筑项目十分有限企业 二零二一年时间内前三季度、半年度最主要资金讯息通知
咨询留言
业务办理本司相应的顾问、提出的意见、可以、投拆等注意事项,请更改最真实他人内容,便于于的沟通关联。