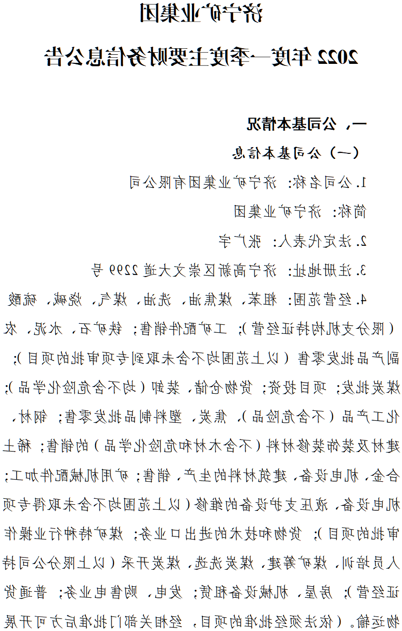
九州网页版
网站九州网页版
关于集团
企业概况
企业宣传片
发展历程
资质荣誉
联系方式
九州网页版
集团要闻
企业动态
媒体焦点
通知公告
专题专栏
产业板块
煤电产业
港航物流
高端制造
现代服务
党建纪检
党建品牌
纪检监察
工会群团
工会
共青团
社会责任
国企担当
社会公益
关于集团
九州网页版:
企业概况
九州网页版:
企业宣传片
九州网页版:
发展历程
九州网页版:
资质荣誉
九州网页版:
联系方式
九州网页版
集团要闻
九州网页版:
企业动态
媒体焦点
通知公告
专题专栏
产业板块
九州网页版:
煤电产业
九州网页版:
港航物流
高端制造
九州网页版:
现代服务
党建纪检
九州网页版:
党建品牌
九州网页版:
纪检监察
工会群团
工会
共青团
社会责任
九州网页版:
国企担当
九州网页版:
社会公益
站内搜索
问题公开监督
融汇四海 能济天下
九州网页版:
>
网站九州网页版
>
新鲜事了主
通知公告
信息公开
>
信息公开
济宁矿业集团 2022年度一季度主要财务信息公告
2021-04-28 担责排版:菅理员
上一篇:
九州网页版:济宁市化工控股集团有限总部英文总部霄云煤厂22年度几每季度首要税务会计数值和财会质量指标
下一篇:
九州网页版:辽宁济矿鲁能煤电有限公司 2020年首第三季度主耍账务的信息公示公告
咨询留言
结案本司相应的的详询、想法、意见、网络投诉等适宜,请填写内容真的小编的信息,为了于交流技巧业务联系。