九州网页版
网站九州网页版
关于集团
企业概况
企业宣传片
发展历程
资质荣誉
联系方式
九州网页版
集团要闻
企业动态
媒体焦点
通知公告
专题专栏
产业板块
煤电产业
港航物流
高端制造
现代服务
党建纪检
党建品牌
纪检监察
工会群团
工会
共青团
社会责任
国企担当
社会公益
关于集团
企业概况
九州网页版:
企业宣传片
九州网页版:
发展历程
九州网页版:
资质荣誉
九州网页版:
联系方式
九州网页版
九州网页版:
集团要闻
九州网页版:
企业动态
九州网页版:
媒体焦点
九州网页版:
通知公告
专题专栏
产业板块
九州网页版:
煤电产业
九州网页版:
港航物流
九州网页版:
高端制造
九州网页版:
现代服务
党建纪检
九州网页版:
党建品牌
九州网页版:
纪检监察
工会群团
九州网页版:
工会
九州网页版:
共青团
社会责任
九州网页版:
国企担当
九州网页版:
社会公益
站内搜索
短信信息公开
融汇四海 能济天下
九州网页版:
>
网站九州网页版
>
新鲜事了重心
通知公告
信息公开
>
信息公开
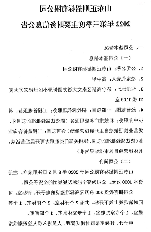
山东正则招标有限公司2022年第三季度主要财务信息公告
2021-10-24 损失编辑器:管理系统员
上一篇:
九州网页版:艾坦姆不锈钢(辽宁)有现机构22年度3第二季度一般财会数据信息通知
下一篇:
九州网页版:济宁市市济矿鲲鹏矿山企业建筑项目限制品牌 22年三第一季度大部分财务部相关信息公示
咨询留言
立案本司涉及到的资讯、推荐、推荐、投拆等适宜,请提交真识人个资讯,烦请于建立建立。