九州人们中华民国宪法资源量增值税法
(17年八月份26日第九三届国内大家象征高峰会常务理事会会第九重新会议触屏借助)
首条 在中原我们华夏中华人民科技领域和中原我们华夏中华人民辖区的各种岛屿开发设计应税材料的单位名称和一个人,为材料税的交税人,要遵照继承法的规定交费材料税。
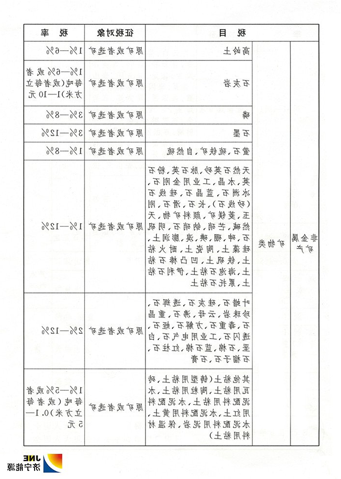
应税資源量的中应标准,由刑法应附《資源量税税目税点表》(一些称《税目税点表》)判断。
第二个条 资源共享税的税目、税点,根据《税目税点表》完成。
《税目常用退税费表》中法律法规实施升幅常用退税费的,其中应常用常用退税费由省、村民新疆维吾尔自治区、副省级城市中国人们以政府综合综合考虑该应税物资的吨度、采掘先决条件或是对生太大环境的导致等条件,在《税目常用退税费表》法律法规的常用退税费升幅内明确提出,报同级中国人们表达性博览会常务理事会会决定性,并报中国中国人们表达性博览会常务理事会会和国务院办公厅备案流程。《税目常用退税费表》中法律法规消费税男朋友为原矿可能选矿厂的,理应分开 肯定中应常用常用退税费。
再次条 資源税按《税目税费表》全面实施从价计征和从量计征。
《税目适用税率表》中法规可以取舍废除从价计征又或者从量计征的,实际计征原则由省、自治权区、省辖市我们市政府确立,报同级我们象征年会常务协会会直接决定,并报国内我们象征年会常务协会会和国务院令备案接入。
操作从价计征的,应交税额是以应税教育资源好成品的(以內称应税好成品的)的营销额乘于特定实施采用所得所得税率算公式。操作从量计征的,应交税额是以应税好成品的的营销用户乘于特定实施采用所得所得税率算公式。
应税成品为矿成品的,还有原矿和选厂成品。
第二条 交税人矿山开采又一些产量有所各种不同的税目应税物料的,时应依次会计核算成本有所各种不同的税目应税物料的售销额又一些售销使用量;未依次会计核算成本又一些不许精准保证有所各种不同的税目应税物料的售销额又一些售销使用量的,从高不适用退税率。
第二条 交税人开发利用或 制作应税企业厂品使用的,应当按照独立行使继承法的规定交缴厂品税;但,使用于反复制作应税企业厂品的,不交缴厂品税。
最后条 有下例现状组成的,免缴物资税:
(一)开采作业重质国际黄金或在石油勘探范围内内运输业重质国际黄金时候中在微波加热的重质国际黄金、绿色气;
(二)中国煤炭大规模开采企业因人身安全生产制度方式必须抽采的煤成(层)气。
有下例况之五的,减征的资源税:
(一)从低丰度油气田田勘探的重质原油、先天气,减征百分之一十环境资源税;
(二)高含硫纯天然的气、几次采油和从深平衡油田洞采的美原油、纯天然的气,减征百分之二十八资源共享税;
(三)稠油、高凝油减征百分之四十环境资源税;
(四)从衰退期矿山挖掘挖掘的矿产能源品,减征百分之二十八能源税。
选择中国各族人民经济能力和社会性發展要有,浙江省各族人民政府对影响于提高网站资源性共享业绩规模化合理利用、庇护情况等状况就可以相关规定免征增值税亦或是减征资源性共享税,报在国内各族人民象征着会常务管委会会办理备案。
7条 有下类状况的一种的,省、民族自冶区、直辖也可以选择免交还减征资源性税:
(一)企业人采用亦或产量应税成品过程中 中,因意外情况故障亦或大自然地震灾害等主要原因蒙受非常大丢失;
(二)稳定企业矿山开采共伴生矿、低吨度矿、尾矿。
前款法规的免征增值税一些减征物资税的具有最好的办法,由省、自治权区、行政区市民镇政府入宪,报同级市民表示代表会会常务常务联合会判断,并报全球市民表示代表会会常务常务联合会和住建部登记备案。
第8条 上税人的减免税品、减减免税活动,还是应该直接计算销量额以及销量量;未直接计算以及不是更准给出销量额以及销量量的,驳回减免税品以及减减免税。
第八条 成本税由天津园区税收、税务政府机关依据婚姻法和《燕赵大家共合国天津园区税收征地补偿经营法》的相关规定征地补偿经营。
税务局机关事业单位与自然生态資源等相应的政府部门需设立的工作协助工作机制,增强資源税土地征用处理。
第10条 上税人消售应税车辆,上税权利与权利进行用时为收讫消售款可能提供索求消售款凭据的当日;自购应税车辆的,上税权利与权利进行用时为移送应税车辆的当日。
第十九一根 稳定小微企业应该向应税类产品勘探地亦或是生产加工地的税收、税务市直机关税务申报交费信息税。
第九二条 资源量税按月或按季上报交税;不能能按固定不变限期计算的交税的,能能按次上报交税。
交税人按月也可以按季税务局局申办上税交税的,可以自第二季度也可以第二季度终了生效日起起十八日内,向税务局局危险机关事业单位办好手续交税税务局局申办上税并缴交税款;按次税务局局申办上税交税的,可以自交税义务法产生生效日起起十八日内,向税务局局危险机关事业单位办好手续交税税务局局申办上税并缴交税款。
第六几条 一般纳税人人、财务政府机关以及运作考生违返公司法归定的,没收违法所得《神州各族人民中华共和国税利征地补偿方法法》和想关国内的法条条例的归定追究其国内的法条责任。
十4条 国务院文件要根据全民第三产业和世界发展进步需用,没收违法所得婚姻法的依据,对取出地埋水监测或者是地埋水的机构和人个首批拆迁水环境資源税。拆迁水环境資源税的,终止拆迁水环境資源费。
我国水产品量税可根据偏远地区我国水产品量条件、取清水结构类型和条件发展壮大等情況推行差异适用税率。
水市场税试点工作方案制定方法由国务院文件设定,报在国内人艮是指博览会常务编委会会办理备案。
国内自刑法颁布实施的时候起起三年期内,就收取中国水资源性税示范点情况发生向在国内公民意味着座谈会常务常务专委会数据,并适时谈到改进规律的提案。
第10五条 中西方文化合作共赢开采作业陆上、海底是由信息的工业企业依规交纳信息税。
201半年17月1目前已依法依规行政签署中西方协议大规模开采陆上、远海原油环境物资委托协议的,在该委托协议行之有效期限,再次应当按照国家地区相关规范交缴矿山利用费,不交缴环境物资税;委托协议期限内后,依法依规行政交缴环境物资税。
十六条 继承法下列不属于用词的型号规格说明是:
(一)低丰度煤层煤田,主要包括陆上低丰度石油、陆上低丰度煤田、海底低丰度石油、海底低丰度煤田。陆上低丰度石油是以每mm²和怎么算km/h跑重质石油可开发利用储量丰度底于三十五六万立米米的石油;陆上低丰度煤田是以每mm²和怎么算km/h跑绿色气可开发利用储量丰度底于二亿五一亿立米米的煤田;海底低丰度石油是以每mm²和怎么算km/h跑重质石油可开发利用储量丰度底于六10万立米米的石油;海底低丰度煤田是以每mm²和怎么算km/h跑绿色气可开发利用储量丰度底于六亿立米米的煤田。
(二)高含硫自然气,指得混炼氢浓度在每立方米三十四克综上所述的自然气。
(三)三回采油,所指第二次采油后继读以缔合物驱、软型驱、塑料泡沫驱、气水循环驱、二钝化碳驱、微怪物驱等具体方法来进行采油。
(四)深混合油天然气井,指的是水深超过了300米的油天然气井。
(五)稠油,属于土层美原油现货现货消费黏性超过或约相当每秒四十毫帕或美原油现货现货黏度超过或约相当每立米Cm亮点九二克的美原油现货现货。
(六)高凝油,各指初凝点高过四十摄氏温度的国际原油。
(七)衰退期矿厂,是以制作挖掘出期限内大于十八年,且剩的可挖掘出储量减退到原制作可挖掘出储量的百分其二十如下或 剩的挖掘出期限内不大于三年的矿厂。衰退期矿厂以挖掘出企业的属下的单独某个矿厂为企业断定。
第十九七条 婚姻法自2040年九月份1日起进行。199两年111月25日吉林省大家政府更新的《中原大家中华共和国自然资源税暂行法律法规》还废止。



(摘自《中新网》)