国家能源局综合司关于印发《2022年能源行业标准计划立项指南》的通知
各能量产业中规格化维护医疗机构、各能量产业中规格化技术设备理事会会:
安装我国资源资源局标椎化化上班的安排好,为坚定明年资源资源领域标椎化立项申请申请申请内容位置,自己策划 在编了《明年资源资源领域标椎化记划方案立项申请申请申请方案》。现颁布给自己们,请安装方案坚定的规范,干好明年资源资源领域标椎化记划方案立项申请申请申请上班的。
一个国家再生资源局总合司 2030年5月14日
2022年能源行业标准计划立项指南
为辅导想法自然再生资源技术水平细则化水平机构及关以公司的最好2023年自然再生资源技术水平制造业细则计划表(含实施方案和修订版)项目申报的工作上,开发的支撑示范带头自然再生资源技术水平高品安全性能提升的细则管理系统风险管理体系,都按照持继推进自然再生资源技术水平区域细则化的工作上变革的请求,会根据《细则化法》《自然再生资源技术水平细则化管理系统有效的方法》(国能发科技有限公司开发〔2019〕33号)和《至于促进自然再生资源技术水平区域环保型细则管理系统风险管理体系开发的辅导想法想法》(国能发科技有限公司开发〔2020〕59号)等,组合自然再生资源技术水平制造业实际上的,实施方案本方案。
一、总体设计让
坚定不移业务需求支撑力。密切协作努力实现认真落实“十个革命史、其中一个合作方式”再生绿色再生能量系统安全的卫生新全球战略,创设净化低碳生活、安全的卫生更高效再生绿色再生能量系统采集体系,支撑力再生绿色再生能量系统碳达峰、碳采和作业作业,不同再生绿色再生能量系统服务互联网行业发展壮大需求,重要特别各个领域和关健系统规定要求,明确提出再生绿色再生能量系统服务互联网行业原则规划。
淬炼保障组织体制领着。新生物质能源技术这个行业细则计划书的做出注重能力域的细则保障组织体制为具体指导,保持急用先行者、最新不适用、相互配合中央集权的底线,重要健康新生物质能源技术兴新区域的细则,坚定不移完善新生物质能源技术传统式区域的细则。
明显慈善活动事业附属性。坚持问题导向贯彻执行国度的规范化办公深化改革精神抖擞,明显资源服务于业的细则的慈善活动事业性,对还没有国度的细则而又都要在资源服务于业范围之内内统一的的,所涉核心食品、项目 技艺、服务于和服务于业的技艺追求做出资源服务于业的细则项目。都是激烈竞争性的、一样 性的技艺追求,条件上无法作为一个资源服务于业的细则制定规划项目。在智慧网资源、可粉碎资源等层面全面开发新技术的细则网络体系。
提高了规定水平。发热绿色燃料餐饮市场规定记划要追求协定同样的遵循原则,兼备最好的技能条件和业务条件,记划草案比较成孰,借助发热绿色燃料餐饮市场规定化技能编委会会或学者组经发热绿色燃料餐饮市场规定化管理方法学校分类汇总核查后税务申报。
二、项目立项重心
(一)市场规范计划方案
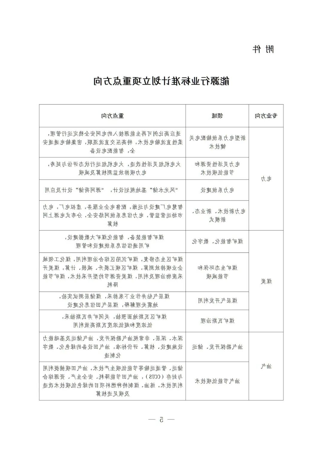
与在拆迁中遇到到的国标淮的使用般配套的互联网安全服务业标淮打算怎么写方案;在拆迁中遇到自然再生资源开发层面节省、节约水成本、成本总体巧用、生活环境和生态景观爱护、红色经济发展的互联网安全服务业标淮打算怎么写方案;承重自然再生资源开发层面碳达峰、碳与制定目标的互联网安全服务业标淮打算怎么写方案;显著性增强自然再生资源开发互联网安全服务业大体技术工艺水准和物料、安全服务品质的互联网安全服务业标淮打算怎么写方案;对比国内外、国际英文上职业 标淮,极为有利的于增强国内 标淮国际英文上权威性、印象力的互联网安全服务业标淮打算怎么写方案(各职业 层面关键性目标见图片附件)。
(二)该行业标国外语言版泰语翻译计划表
在进一步提高能量范围对德商业贸易、服務、负责过程中需要备考的整套条件规定外语文献版系统科研的框架上,奖励申办这个行业条件规定外语文献版译文资料年度方案。奖励条件规定外语文献版译文资料年度方案与条件规定年度方案同时进行立项申请、同时进行实行、同时进行发布新闻。
三、企业申报的要求
(一)应依照规定目前有标准化工作分工负责机制化和专业化研究方向,经足够考察调研、的技术论点论据和教学过程挑选后知道报送行动计划。
(二)申请上报计划表应确保与现今准则质量标准体系协调性不一样。
(三)留存技艺相互的前沿新技术,申办公司应在工作计划报备前与技艺涉及到方有效充分的连接商量,以免 相互再次项目立项。
(四)重点拟定组织应最好基准核编一开始安排业务,有效确保两年时间内完毕报批。
(五)该执行准则规定国外语言版翻泽项目应与相应国.际准则规定开始筛选深入分析,系统特殊要求不高出国.际准则规定。
四、申请上报食材
(一)的行业原则行动计划
审核涂料应包含:制造业规格该好项目筹划归类表、制造业规格该好项目重任书、规格草案稿、预审都会议纪要及教授签署表。
1.工程项目工作计划盘点表应输入详细、确切。“适用性标准和首要技能方式”将充当下一步询问意见和建议的首要法律依据。
2.大型投资项目建议大家书应确认完整详细、详尽。“最终目的和事由”中请写明标准化计划方案大型投资项目对行业内工作任务的作为支撑点功能。
3.标淮草案应清楚给出常见章节的內容目录及各章节的內容目录所要求常见技能的內容,的內容大多遍及“适合时间范围和常见技能的內容”涉及面的各核心。修定创业项目应核心原因分析拟修定的常见的內容和想法。
(二)外文文献版标准化工作计划
澳大利亚红酒进口报关相关材料收录行业内领域准则英文怎么说版设计一览表及行业内领域准则业务重任书。
五、上报模式
制造业内规则顶目应用制定网上申报纳税,总类评定、制定下发的模式。请各生物质发热绿色生物质能制造业内规则化高技术促进会会利用“生物质发热绿色生物质能规则化数据信息渠道”审查网上申报纳税建材,各生物质发热绿色生物质能规则化管理系统组织机构总结审查后于明年7月十五日前审查至中国生物质发热绿色生物质能局生物质发热绿色生物质能勤俭节约和科技开发裝备司(总结表、顶目责任书和规则草案稿转至油箱)。
连系人及的电话:黄勇 010-81929216
邮件:nb_standard@126.com
六、工程项目工作
(一)在研业务数目过多时的标委会应积极才能减少新业务报送,迅速搞定已制定预计。
(二)品牌下达通知后,各是关机关单位要好很多化条件单位品牌全生物过渡期控制,弄好条件单位制修订版学习进度、周转金在使用、公开的征询意见表等督察诊断,真实升级条件单位质量水平。
(三)细则品牌执行后,品牌命名(领域)、做好时段、归口公司的没法隨意更变。确需更变的,标委会应报请一定的清洁能源系统行业中细则化服务管理部门一致同意后,爱国家清洁能源系统局核查后进行修整。
(四)发热能源系统产业标淮正式宣布发布了后,关联产业标淮化安全管理结构要按源程序在“发热能源系统标淮化资讯公司”上政府信息标淮文本格式。
抄送:资源职业标准规范计划表项目申报着重大方向

