九州网页版
网站九州网页版
关于集团
企业概况
企业宣传片
发展历程
资质荣誉
联系方式
九州网页版
集团要闻
企业动态
媒体焦点
通知公告
专题专栏
产业板块
煤电产业
港航物流
高端制造
现代服务
党建纪检
党建品牌
纪检监察
工会群团
工会
共青团
社会责任
国企担当
社会公益
关于集团
九州网页版:
企业概况
九州网页版:
企业宣传片
九州网页版:
发展历程
资质荣誉
九州网页版:
联系方式
九州网页版
九州网页版:
集团要闻
九州网页版:
企业动态
九州网页版:
媒体焦点
九州网页版:
通知公告
九州网页版:
专题专栏
产业板块
九州网页版:
煤电产业
港航物流
九州网页版:
高端制造
九州网页版:
现代服务
党建纪检
九州网页版:
党建品牌
九州网页版:
纪检监察
工会群团
工会
九州网页版:
共青团
社会责任
九州网页版:
国企担当
社会公益
站内搜索
通知书0
九州网页版:
>
网站九州网页版
>
新闻新闻重心
通知公告
信息公开
分亨
通知公告
九州网页版:
信息公开
九州网页版:济宁能源2020年2月份采用稿件情况公示
企业名称 来稿(篇) 采用 外部发稿(篇) 集团网站 济矿通讯 合计(篇) 国/省级 行业 市级 集团机关 15 15 2 3 运河煤矿 59 23 阳城煤电 31 23 2 花园煤矿 48 22 1 安居煤矿 29 13 金源煤矿 ...
Apr.Fri.2020
九州网页版:济宁能源2020年1月份采用稿件情况公示
企业名称 来稿(篇) 采用 外部发稿(篇) 集团网站 济矿通讯 合计(篇) 国/省级 行业 市级 集团机关 12 12 12 运河煤矿 37 15 15 阳城煤电 12 7 7 花园煤矿 26 12 12 安居煤矿 21 7 7 金源煤矿 ...
Apr.Fri.2020
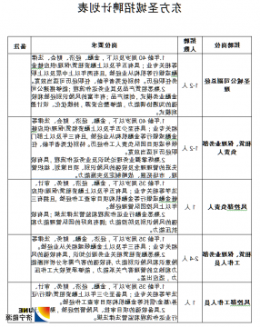
九州网页版:济宁能源发展集团有限公司东方圣城租赁公司公开招聘拟录用人员公示
为进一步增强招聘工作透明度,现将东方圣城租赁公司拟录用人员公示如下: 龙彦辉 王 巍 李可洋 李 川 王 东 李 超 公示期:2020年4月9日—4月11日。公示期间,如对拟录用人员有异议 ...
Apr.Thu.2020
九州网页版:济宁能源2019年12月份采用稿件情况公示
排名 企业名称 来稿(篇) 采用 外部发稿(篇) 集团网站 济矿通讯 合计(篇) 国/省级 行业 市级 1 集团机关 7 7 13 15 2 运河煤矿 38 25 3 28 3 阳城煤电 22 14 2 16 1 4 花园煤矿 38 8 2 10 5 安居 ...
Apr.Wed.2020
九州网页版:济宁能源2019年11月份采用稿件情况公示
排名 企业名称 来稿(篇) 采用 外部发稿(篇) 集团网站 济矿通讯 合计(篇) 省级 行业 市级 1 集团机关 23 12 9 17 1 1 2 运河煤矿 48 29 5 29 3 阳城煤电 27 19 6 20 3 1 4 花园煤矿 36 14 2 14 ...
Apr.Wed.2020
九州网页版:济宁能源2019年10月份采用稿件情况公示
排名 企业名称 来稿(篇) 采用 外部发稿(篇) 集团网站 济矿通讯 合计(篇) 省级 行业 市级 1 集团机关 23 18 9 19 2 运河煤矿 49 23 3 25 3 阳城煤电 39 19 8 27 2 1 4 花园煤矿 34 12 3 14 5 安居 ...
Apr.Wed.2020
九州网页版:济宁能源发展集团有限公司 东方圣城租赁有限公司招聘简章
东方圣城租赁有限公司成立于2014年1月,是商务部、国家税务总局批准的济宁市第一家内资融资租赁试点企业,由济宁能源发展集团有限公司绝对控股,山东太阳控股集团有限公司、山 ...
Mar.Thu.2020
济宁能源发展集团有限公司招聘医师专业人员
济宁能源发展集团有限公司是一家以煤为主,集煤电、化工、机械制造、物流贸易、教育服务等多业并举的市属国有大型现代化企业集团,拥有全资、控股、参股公司四十余家,职工近 ...
Feb.Tue.2020
九州网页版:济宁能源发展集团政务信息公开
一、济宁能源发展集团有限公司基本信息 统一社会 信用代码 913708006755224216 名 称 济宁能源发展集团有限公司 类 型 有限责任公司(国有独资) 住 所 济宁市崇文大道2299号 注册资本 5亿元 ...
Dec.Tue.2019
济宁能源2019年9月份采用稿件情况公示
排名 企业名称 来稿(篇) 合计采用 发稿(篇) 集团网站 济矿通讯 (篇) 省级 行业 市级 1 集团机关 31 25 14 28 2 运河煤矿 50 25 4 27 3 阳城煤电 39 19 1 20 4 花园煤矿 38 16 2 17 1 5 安居煤矿 ...
Dec.Mon.2019
<<
<
73
74
75
76
77
78
79
>
>>
咨询留言
审理本司重要性的谘询、意见书、意见和建议、申诉等流程,请写上真實各人消息,便于交流与沟通联席会。